蛋白是生命活动的重要功能载体,一般依据其特定氨基酸序列可通过生物合成或者多肽化学合成制备;也可以天然蛋白的氨基酸序列为模板,通过调整某些氨基酸进行蛋白改造和蛋白模拟。是否能够不依赖天然蛋白的氨基酸序列模板,通过无规共聚物模拟蛋白并实现高效和普适性的蛋白-受体相互作用?
近日,我校yl23455永利集团刘润辉教授课题组在无规聚合物模拟具有特定氨基酸序列和结构的蛋白研究领域取得突破,以氨基酸无规共聚物模拟细胞外基质中的纤连蛋白,实现了高效和纤连蛋白普适性地与各类生长因子结合的功能。该成果以“Statistic Copolymers Working as Growth Factor-Binding Mimics of Fibronectin”为题发表在《尖端科学》(Adv. Sci. 2022, DOI: 10.1002/advs.202200775)。
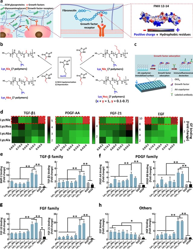
生长因子是一类通过与细胞表面受体结合、调控细胞行为从而具有组织再生功能及生物调节功能的细胞因子,在生物系统中发挥着重要作用。但生长因子在体内易被蛋白酶解,从而迅速失活,因此在临床应用中生长因子的剂量急剧增加,这导致了成本升高和严重副作用。在生理条件下,细胞外基质中纤连蛋白可直接与生长因子结合,以储存的方式保护生长因子免受蛋白酶降解,调控生长因子释放的时间及空间。此外,纤连蛋白结合的生长因子仍能与它们的受体结合,从而阻止细胞内吞并延长细胞内信号传导。受纤连蛋白的生长因子结合功能启发,通过无规共聚物去模拟具有特定序列和结构的纤连蛋白,设计并获得了可高效模拟纤连蛋白普适性结合生长因子功能的氨基酸无规共聚物。优选聚合物与生长因子的结合能力已经接近于纤连蛋白与生长因子的结合能力。这一设计思路打破了传统模拟功能蛋白与受体蛋白相互作用依赖天然蛋白氨基酸序列模板,通过蛋白片段或者经氨基酸替换或者改造的序列可控多肽模拟蛋白的设计思路,摆脱了对原有功能蛋白中氨基酸序列模板的依赖,可实现快速构建功能蛋白模拟聚合物及实现与受体蛋白的高效结合,并展示相应的生物学功能。

我校博士后张雯静是该论文的第一作者,刘润辉教授为通讯作者。该成果得到了国家自然科学基金委等基金的资助。
论文链接:https://onlinelibrary.wiley.com/doi/10.1002/advs.202200775