近日,化学领域顶级期刊《美国化学会志》(Journal of the American Chemical Society)以“Impact of Antifouling PEG Layer on the Performance of Functional Peptides in Regulating Cell Behaviors”为题,报道了我校材料学院刘润辉教授课题组在生物材料表面调控细胞行为研究领域取得的重要突破,并被选为封面文章。
随着中国人口的老龄化,以及人类对自身健康的关注和需求不断提高,医用生物材料逐渐成为我国高速发展的重要产业,估计至2020年国内市场规模可达4,000亿元左右。为了解决我国在高端医用生物材料方面严重依赖进口的“卡脖子”的难题,更需要深入和加强相关基础研究,解决其中围绕材料表界面功能的关键科学问题。
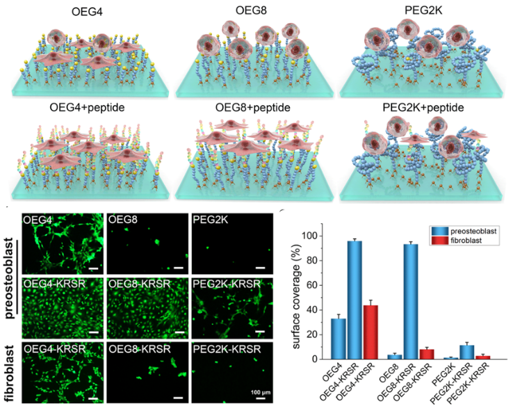
理想的医用生物材料植入人体后通过其表界面调控细胞行为,促进组织修复。源自生命体的功能性多肽可赋予材料表面生物活性并调控细胞行为,因此人们被广泛应用到生物材料研究和应用中。但是,其功能受到材料表面蛋白吸附等干扰和多肽表面接枝化学的影响,多肽修饰的材料表面,细胞调控功能可能展示不理想甚至与实际功能相背离,严重影响多肽功能的发挥并阻碍新功能多肽分子的发现。本研究系统探索了基于聚乙二醇(PEG)的抗粘附分子对材料表面活性多肽细胞调控功能的影响,发现中等链长的PEG分子能够极大的降低材料表面背景干扰、并能充分展示多肽的功能。太短和太长的PEG分子都不利于展示和优化材料表面多肽的细胞调控功能。这一研究,揭示了在生物材料表/界面领域一个长期遗留但极其重要的关键问题,并阐明其中原因,助力于医用生物材料的研究和应用。
刘润辉教授课题组聚焦于生物材料研究领域的表/界面核心问题,系统研究并建立普适性生物材料表面活性修饰方法,解析表面动态化学,探索活性表面与蛋白、细胞、微生物之间的相互作用,通过调控细胞行为研究和开发新型活性医用生物材料。


该论文的第一作者为博士研究生陈琦,通讯作者为刘润辉教授。该研究得到科技部、国家自然科学基金委等基金的资助。
论文链接: https://pubs.acs.org/doi/pdf/10.1021/jacs.9b07105